OMBUDSSTELLE DER FCGÖ

Wenn es möglich ist und soweit es an euch liegt, lebt mit allen Menschen in Frieden. Röm 12,18

Über uns

UNABHÄNGIGES BESCHWERDE- UND KONFLIKTMANAGEMENT

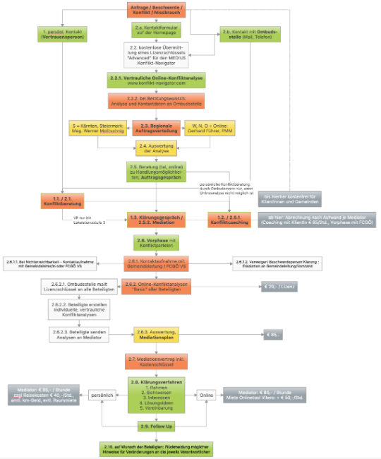
Seit 2017 steht die Ombudsstelle FCGÖ-Mitgliedern, Gottesdienstbesucher*innen und Außenstehenden (inkl. Organisationen) als unabhängig arbeitende Beschwerde- und Kontaktstelle zur Verfügung.

Für FCGÖ-Gemeinden kostenfreier und unverbindlicher Erstkontakt

ANGEBOTE

Die Ombudsstelle bietet ein niedrigschwelliges Beschwerde- und Konfliktmanagementsystem, das für alle FCGÖ-Gemeinden zugänglich ist. Nimm unsere Angebote in Anspruch:

Entgegennahme von Anfragen und Beschwerden

von FCGÖ-Mitgliedern und Außenstehenden / Besuchern / öffentlichen Stellen zu Themen wie z.B. Konflikte mit Verantwortlichen in Gemeinden oder Bund, Finanzen Spenden, etc.

Du erhältst einen kostenlosen Lizenzschlüssel zur Online-Analyse der Situation und vertraulichen Übermittlung an den Ombudsmann.

Konfliktberatung

Nach erfolgter digitaler Analyse besprichst du deine Handlungsmöglichkeiten vertraulich mit dem Ombudsmann. Weitere Schritte erfolgen nur in Absprache mit dir.

Konflikt-Coaching

Falls du den Konflikt selbst klären möchtest, unterstützt dich auf Wunsch einer unserer Mediatoren durch ein begleitendes Konflikt-Coaching.

Klärungsgespräch / Mediation

In Abstimmung mit den betroffenen Stellen (Pastor, Gemeindeleitung, Mitarbeiter bzw. Mitglied der jeweiligen Gemeinde) werden persönliche Gespräche aller Beteiligten mit Moderation durch einen neutralen Mediator herbeigeführt mit dem Ziel einer nachhaltigen Klärung.

WARUM EINE OMBUDSSTELLE?

Konflikte und Missbrauch machen auch vor den Türen einer Freikirche nicht Halt. Wo sie auftreten, sollen sie im Sinne christlicher Liebe und Versöhnung möglichst in einem frühen Stadium geklärt werden. Missbrauchsfälle bedürfen besonderer Achtsamkeit und Vertraulichkeit.

Damit FCGÖ-Mitglieder, Gottesdienstbesucher und Außenstehende (inklusive Organisationen) diesbezügliche Wahrnehmungen und Probleme in ihrer Gemeinde einer professionellen Klärung zuführen können, wurde die Ombudsstelle als unabhängige, weisungsfreie Beschwerde- und Kontaktstelle eingerichtet. Sie ist organisatorisch an den Vorstand der FCGÖ angebunden.

+ VERTRAULICHKEIT

Der Ombudsmann unterliegt als eingetragener Mediator und aufgrund der Richtlinie der Ombudsstelle der Verschwiegenheitspflicht

+ NEUTRALITÄT

Der Ombudsmann ist nicht Mitglied des Vorstandes oder angestellter Mitarbeiter der FCGÖ oder einer ihrer Gemeinden.

+ SELBSTBESTIMMUNG

Die Ombudsstelle handelt Dritten gegenüber nur in Absprache mit dem/der Beschwerdeführer/in bzw. Betroffenen.

UNSERE LEISTUNGEN

Wenn du selbst in einer Konfliktsituation mit einer FCGÖ-Gemeinde stehst, einen Missbrauchsfall wahrgenommen oder gar selbst erlebt hast, bieten wir dir folgende Leistungen:

+ GRATIS ONLINE FALLANALYSE

Du erhältst eine Gratis-Lizenz für den MEDIUS Konflikt-Navigator, einer speziellen Software zur vertraulichen, sicheren und selbstbestimmten Konfliktanalyse.

+ KOSTENLOSE BERATUNG

Aufgrund deiner Analyse entscheidest du, ob und in welcher Weise du Unterstützung von der Ombudsstelle erhalten willst. Gerne besprechen wir mit dir Handlungsmöglichkeiten zur Klärung der Situation.

+ PROFESSIONELLES TEAM

Die Mediatoren der Ombudsstelle sind integre, geistlich orientierte Persönlichkeiten mit umfassender Aus- und Weiterbildung bzw eigener universitärer Lehrtätigkeit im Bereich Mediation und Konfliktmanagement.

+ LANGJÄHRIGE ERFAHRUNG

Eine Vielzahl an geleisteten Konfliktbearbeitungen in unterschiedlichen Gesellschaftsbereichen garantiert dir ein hohes Maß an Professionalität und Prozess-Sicherheit.

Strukturierte Unterstützung bei Konflikten mit der Gemeinde

FALLBEARBEITUNG

Dein Kontakt zur Ombudsstelle, die Online-Analyse der Situation und Sondierung der Bereitschaft zur Mediation mit allen Beteiligten ist für dich kostenfrei.

Kontaktaufnahme

Sende uns deine Kontaktdaten, die von uns selbstverständlich vertraulich behandelt werden.

Wir übermitteln dir einen Gratis-Lizenzschlüssel für eine Online Konfliktanalyse mit dem MEDIUS Konflikt-Navigator.

Die Ombudsstelle wird nur in deinem ausdrücklichen Auftrag aktiv - du alleine entscheidest, welche Schritte du nach unserer Konsultation setzen willst und ob bzw wie wir dich dabei unterstützen sollen.

Demovideo: vertrauliche Fallanalyse mit dem Konflikt-Navigator

Online Konfliktanalyse

Analysiere kostenfrei mit dem Konflikt-Navigator vertraulich und selbstbestimmt deine Situation. Entscheide anhand der aufgezeigten Handlungsmöglichkeiten über deine nächsten Schritte.

Übermittle uns bei Bedarf deine Konfliktanalyse, damit wir gemeinsam die weitere Vorgangsweise besprechen können.

Um das Demovideo einer Fallanalyse zu sehen, klicke bitte auf das Bild.

KONFLIKT-COACHING

Falls du den Konflikt selbstständig klären möchtest ...

  • unterstützen wir dich dabei, eine Strategie und ein konkretes Vorgehen zu entwickeln, um den Konflikt zu bearbeiten.
  • begleiten wir dich bei der Umsetzung und reflektieren gemeinsam mit dir die jeweiligen Schritte.
  • analysieren wir mit dir die Ergebnisse und regen mögliche Veränderungen an (Umgang mit bestimmten Themen, eigenes Verhalten).

Diese Dienstleistung ist für dich kostenpflichtig und wird zu den mit der FCGÖ vereinbarten Sondertarifen abgerechnet. Gerne unterbreiten wir dir bei Bedarf ein entsprechendes Angebot.

MEDIATION

Falls du ein Klärungsverfahren mit den von dir genannten Konfliktbeteiligten anstrebst, bitten wir diese ebenfalls um eine Online-Konfliktanalyse.

Nachdem alle Analysen eingelangt sind, beauftragen wir den regional zuständigen Mediator mit der Ausarbeitung eines Mediationsplans und Vertragsentwurfs. Diese Vorphase wird mit der FCGÖ abgerechnet und ist für dich kostenfrei.

Mit ihrer Unterschrift am Mediationsvertrag erklären alle Beteiligten ihren Willen zur konstruktiven Konfliktklärung und Teilung der Kosten des Mediationsverfahrens gemäß der getroffenen Vereinbarung.

Dann kann die Mediation beginnen - je nach Wunsch und Möglichkeit vor Ort oder Online.

unabhängig - erfahren - neutral - vertraulich

UNSERE MEDIATOREN

Die Ombudsstelle ist derzeit mit 2 Mediatoren besetzt.

Gerhard Führer ist als Ombudsmann österreichweit für Erstkontakte, die Lizenzschlüsselvergabe, Online-Mediationen und Klärungsverfahren für FCGÖ-Gemeinden zuständig. Als FKÖ-Ombudsmann ist er auch Ansprechperson bei Missbrauchsfällen.

Werner Molitschnig übernimmt Konfliktberatungen, Coachings und Mediationen für die FCGÖ-Gemeinden im Süden Österreichs.

Liebe deinen Nächsten,
denn er ist wie du!
Martin Buber
OMBUDSMANN

Gerhard Führer

Eingetragener Mediator

MEDIATOR

Werner Molitschnig

Mediator für Südösterreich

NEWS

Neuigkeiten aus der FCGÖ-Ombudsstelle:

DEIN KONTAKT ZU UNS

Email an die Ombudsstelle